ÐÅÏ¢Çå¾²
ÐÅÏ¢Çå¾²ÖÎÀí
Ì«Ñô¼¯ÍÅÍøÕ¾8722ÖÆ¶©¡¶ÐÅÏ¢Çå¾²¿ØÖÆÖƶȡ·¡¶Êý¾ÝÇå¾²ÖÎÀí»®¶¨¡·¡¶ÍøÂç»á¼ûÕ½ÂÔ¼°È¨ÏÞÖÎÀí»®¶¨¡·µÈÖÎÀíÖÆ¶È£¬£¬£¬£¬£¬ÏµÍ³»¯Êý¾ÝÇå¾²±ê×¼Óë²Ù×÷¹æ·¶£¬£¬£¬£¬£¬È·±£Êý¾ÝµÄÇå¾²ÐÔ¡¢×¼È·ÐÔ£¬£¬£¬£¬£¬Ò»Á¬ÍêÉÆÐÅÏ¢Çå¾²ÖÎÀíϵͳ£¬£¬£¬£¬£¬×ÅÁ¦Ìá¸ß¹«Ë¾ÍøÂçϵͳµÄÇå¾²ÐÔ£¬£¬£¬£¬£¬ÎªÊý×Ö»¯ÔËÓªÖþÀÎÇå¾²µ××ù¡£¡£¡£¡£¡£¡£Ì«Ñô¼¯ÍÅÍøÕ¾8722×ñÕÕPDCAÑ»·¹¹½¨ÁýÕÖÌá³öÐèÇó¡¢ÊÂÇé×¼±¸¡¢Öƶ©ÖÎÀíÎļþ¡¢ÎļþÊÔÔËÐС¢×ܽἰˢС¢ÕýʽÔËÐС¢Ò»Á¬Ë¢ÐµȻ·½ÚµÄÐÅÏ¢Çå¾²ÖÎÀíÁ÷³Ì£¬£¬£¬£¬£¬È·±£ÐÅÏ¢ÖÎÀíÊÂÇéÓÐÓÃÔËÐС£¡£¡£¡£¡£¡£
Ì«Ñô¼¯ÍÅÍøÕ¾8722Ò»Á¬ÍêÉÆÈý¼¶ÐÅÏ¢Çå¾²ÖÎÀí¼Ü¹¹£¬£¬£¬£¬£¬×ܾ°ìΪÐÅÏ¢ÊÖÒÕÏà¹ØÓªÒµµÄÉóÅú²¿·Ö£¬£¬£¬£¬£¬ÐÅÏ¢ÊÖÒÕ¿ÎΪ¹«Ë¾ÐÅÏ¢ÊÖÒÕÖ´Ðм°ÐÅÏ¢×ÊÔ´¹Ü¿Ø²¿·Ö£¬£¬£¬£¬£¬ËùÓÐÖ°Ô±ÐèÑÏ¿á×ñÊØÏà¹ØÖÆ¶È»®¶¨£¬£¬£¬£¬£¬ÐͬÏàÖú£¬£¬£¬£¬£¬ÅäºÏ°ü¹ÜÐÅÏ¢Çå¾²¡£¡£¡£¡£¡£¡£

Ç¿»¯ÐÅÏ¢Çå¾²°ü¹Ü²½·¥
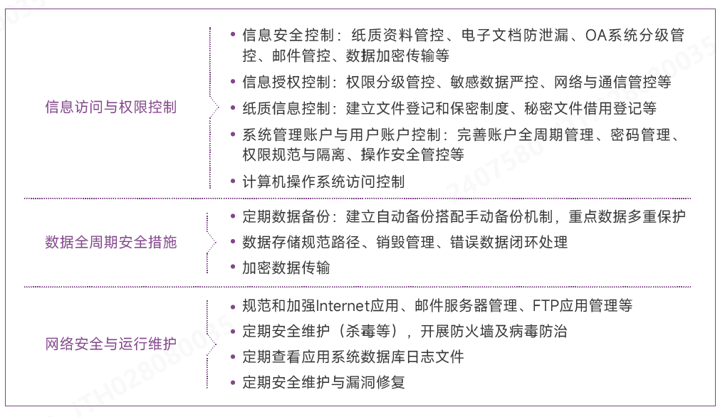
Ì«Ñô¼¯ÍÅÍøÕ¾8722ÐÅÏ¢Çå¾²°ü¹ÜÊÂÇéͨ¹ýÊÖÒÕ·À»¤¡¢Á÷³Ì¹æ·¶ÓëÖÆ¶ÈÔ¼ÊøµÄÐͬ×÷Ó㬣¬£¬£¬£¬¹¹½¨ÁýÕÖÊý¾Ý¡¢ÏµÍ³¡¢ÕË»§¼°ÎïÀíÔØÌåµÄÐÅÏ¢Çå¾²°ü¹Üϵͳ£¬£¬£¬£¬£¬Ò»Ö±ÔöÇ¿Êý¾Ý±¸·Ý¡¢²Ù×÷ϵͳÇå¾²¡¢ÕË»§ÖÎÀíµÈÖØµã»·½ÚÖÎÀí£¬£¬£¬£¬£¬°ü¹ÜÆóÒµ½¹µã×ʲúÇå¾²ÓëÓªÒµÒ»Á¬ÐÔ¡£¡£¡£¡£¡£¡£

Ì«Ñô¼¯ÍÅÍøÕ¾8722ÖØÊÓÔ±¹¤ÐÅÏ¢Çå¾²Åàѵ£¬£¬£¬£¬£¬¡¶ÅàѵÖÎÀíÖÆ¶È¡·Öл®¶¨ËùÓв¿·ÖÄÚ²¿ÅàѵÍýÏë¾ùÐè°üÀ¨ÐÅÏ¢Çå¾²Åàѵ¿Î³Ì£¬£¬£¬£¬£¬Í¨¹ý³£Ì¬»¯·ÖÌõÀíµÄÐÅÏ¢Çå¾²Åàѵ£¬£¬£¬£¬£¬ÔöÇ¿ÐÅÏ¢Çå¾²ÒâʶÓëÄÜÁ¦¡£¡£¡£¡£¡£¡£
